Vistas:2 Autor:Editor del sitio Hora de publicación: 2019-07-01 Origen:Sitio
Desde la capacidad de salida de calor decalentadores de agua solaresse ve muy afectado por las condiciones climáticas, como la luz solar, el medio ambiente y la temperatura, para obtener agua caliente de manera estable, los calentadores de agua solares domésticos suelen estar equipados con fuentes de calor auxiliares, y los métodos de calefacción eléctrica auxiliar que utilizan elementos de calefacción eléctrica son los más comunes. Sin embargo, en los últimos años, el uso de otras fuentes de calor auxiliares se ha convertido en un tema candente en el desarrollo de la tecnología de calentadores solares de agua, y los dispositivos de calentamiento de gas son una de las soluciones.
El calentador de agua a gas es un producto para calentar agua caliente sanitaria, y su capacidad de producción de calor no se ve afectada por la luz solar y las condiciones meteorológicas. Debido a la gran potencia de salida de calor y la capacidad de responder rápidamente a los cambios en la carga térmica, los sistemas equipados con dispositivos de calentamiento de gas pueden, en la mayoría de los casos, generar rápidamente agua caliente incluso si el calentador de agua solar no está operativo. Sin embargo, dado que el combustible utilizado es gas natural no renovable, gas licuado de petróleo y otro gas, por un lado, el costo operativo es alto, por otro lado, es inevitable emitir una cierta cantidad de contaminantes en el sitio durante la operación , y porque el suministro de gas en China es relativamente insuficiente. La política nacional de utilización de gas no incluía el gas de calefacción como garantía prioritaria, lo que limitaba en cierta medida el desarrollo del mercado nacional de calderas de gas.
El horno solar + gas de doble propósito es un producto para calentar calefacción y agua caliente. La mayoría de los modelos tienen la función de calentar agua caliente sanitaria y tienen las características de funcionamiento estable y buenas características de respuesta de carga. Por lo tanto, en el campo de la calefacción residencial, la combinación de calefacción solar y calefacción de gas puede hacer un uso más eficiente del gas, que se ha convertido en un tema candente en el desarrollo de la tecnología de calderas de calefacción de gas doméstica representada por las calderas suspendidas.
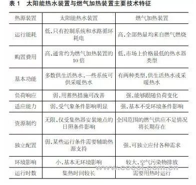
Existen diferencias significativas entre los calentadores solares de agua y los calentadores de gas en muchos aspectos, y estas diferencias dan como resultado una complementariedad significativa entre los dos. El uso del dispositivo de calentamiento de gas como fuente de calor auxiliar para el equipo de calentamiento solar de agua debe enfrentar la adaptabilidad de la estructura original y el modo de funcionamiento del calentador de agua a gas. Al mismo tiempo, el costo operativo es alto y los productos de combustión del gas tienen un cierto grado de problemas de contaminación ambiental. Las sustancias como el CO son altamente peligrosas, y las fugas de gas pueden causar accidentes como incendios. Se reconoce que el equipo de gas debe desecharse adecuadamente. La diferencia entre los dos se muestra en la Tabla 1:
Los calentadores de agua a gas existentes generalmente están diseñados de acuerdo con los requisitos de uso individual. Cuando se combinan unidades de sistemas de calentamiento solar de agua, se pueden resolver algunos problemas, como:
——— Los parámetros de funcionamiento difieren entre las diferentes unidades. Aunque una unidad todavía está en un estado normal, puede provocar que otras unidades entren en un estado de funcionamiento anormal.
——— Si una unidad falla, el impacto de la falla puede transmitirse a través de la interfaz entre sí, de modo que el impacto se expande;
——— Las diferentes unidades tienen diferentes características operativas, y el grado de optimización del estado operativo tiene un gran impacto en el rendimiento y los costos operativos;
--- Cuando se combinan los dispositivos de fuente de calor, puede causar que algunas condiciones de funcionamiento sean significativamente diferentes de las que se usan solas, lo que da como resultado que los dispositivos de fuente de calor correspondientes estén en un estado de funcionamiento anormal;
- La racionalidad de la asignación de capacidad de las diversas unidades de fuente de calor que componen el sistema de agua caliente también se ha convertido en un tema importante. La configuración excesiva puede causar efectos adversos en la economía del sistema, mientras que una configuración demasiado baja puede resultar en la capacidad de suministro de agua caliente. No se pueden cumplir los requisitos de uso esperados.
Dado que el dispositivo de calentamiento asistido por gas es un dispositivo nuevo en el sistema de calentamiento solar de agua, el problema del diseño de seguridad debido al cambio de configuración se resuelve principalmente por las características de seguridad del dispositivo. Los requisitos generales son aislamiento de fallas, enclavamiento de bloqueo y prevención de mal funcionamiento.
La capacidad de aislamiento de fallas del dispositivo de calefacción auxiliar de gas debe ser capaz de evitar que la falla afecte negativamente a otros dispositivos de fuente de calor o dispositivos de almacenamiento de calor, o que afecte negativamente al calentador de agua cuando otros dispositivos de fuente de calor o dispositivos de almacenamiento de calor fallan. El calentador de agua debe poder enclavarse con dispositivos externos, incluidos otros dispositivos de fuente de calor o dispositivos de almacenamiento de calor, incluidos el enclavamiento o enclavamiento. Implemente las siguientes características cuando sea necesario:
1.Cuando la temperatura del agua caliente o la salida de calor del calentador de agua pueden hacer que otros dispositivos de fuente de calor o dispositivos de almacenamiento de calor estén en un estado anormal, detenga la operación del calentador de agua para detener la salida de agua caliente y configure el solenoide Válvula en la tubería de entrada de gas para ser cortada por un circuito de control externo cuando sea necesario. El suministro de gas también se considera que cumple con los requisitos anteriores;
2. El estado de funcionamiento del calentador de agua puede transmitirse a otros dispositivos de fuente de calor, dispositivos de almacenamiento de calor o dispositivos de control a través de la salida de señales eléctricas.
Al mismo tiempo, se debe considerar que si el dispositivo de calentamiento auxiliar de gas está conectado al dispositivo de calentamiento solar de agua, se le debe permitir iniciar cualquiera de los dispositivos de fuente de calor de forma independiente o detenerlo a menos que esté limitado por la función de protección del calentador de agua o la fuente de calor correspondiente. Por ejemplo, la temperatura del aire de entrada del evaporador de la bomba de calor de la fuente de aire es demasiado baja u otros motivos de protección. Si se permite que el calentador de agua funcione simultáneamente con otros dispositivos de fuente de calor, el funcionamiento de cualquiera de los dispositivos de fuente de calor no debe crear un peligro para el aparato u otro dispositivo de fuente de calor, de lo contrario, el otro dispositivo de fuente de calor debe estar bloqueado antes de ingresar El estado operativo.
Para dispositivos de calefacción asistidos por gas con arranque y parada automáticos, también es necesario especificar:
1. Un calentador de agua con función de arranque automático debe considerar el efecto de la fluctuación de temperatura del agua de salida causada por el agua fría en la tubería al comienzo del suministro de agua.
2. El calentador de agua inicia automáticamente la temperatura de ignición debe establecerse en -0.5 ° C; el calentador de agua apaga automáticamente la temperatura de la llama, debe establecer la temperatura +0.5 ° C.
Como requisito general, los materiales utilizados para fabricar piezas, el rango de adaptación de temperatura y la resistencia ambiental, como la resistencia a la corrosión, la resistencia a la radiación UV, etc., deben cumplir los requisitos del sistema en condiciones de uso normales y anormales. Los calentadores solares de agua que usan colectores de placa plana pueden tener temperaturas del agua de hasta 85 ° C en verano. Si el agua caliente a una temperatura tan alta ingresa directamente a la entrada de agua de un calentador de gas, algunos componentes estructurales pueden dañarse. La temperatura de entrada del calentador de agua a gas generalmente está diseñada para ser inferior a 30 ° C. La consecuencia de la sobretemperatura de la entrada no solo es que el controlador determina que se ha producido la falla, sino también que los sellos en la tubería de entrada y los materiales no metálicos en la tubería están dañados.
Como solución, en principio, los materiales y componentes en el dispositivo de calentamiento de gas que están en contacto con el agua deben poder soportar las temperaturas y presiones en condiciones normales de uso y no causarán riesgos en condiciones anormales imprevistas. Los requisitos específicos incluyen, en condiciones de uso normales, la temperatura de entrada del calentador de agua rápido de gas de calefacción auxiliar del hogar es de 5 ° C ~ 85 ° C, la temperatura del agua de salida establecida es de 35 ° C ~ 65 ° C, la presión del agua de entrada es 0.02 MPa ~ 1.0 MPa; Incluso en condiciones normales, los componentes no se verán afectados por temperaturas superiores a 45 ° C. Todavía es necesario poder cumplir con la temperatura máxima de la prueba de impacto de agua caliente a 85 ° C durante 1 minuto en condiciones anormales, y cumplir con la prueba de impacto de alta temperatura de 4 h a 65 ° C.
Existen básicamente dos esquemas básicos para la configuración de la fuente de calor auxiliar y la fuente de calor solar. En un esquema, la fuente de calor auxiliar envía el agua caliente de salida al dispositivo de almacenamiento de calor para que se convierta en un modo paralelo, y la otra solución es ayudar al dispositivo de calentamiento. El agua caliente de salida se envía directamente al punto de agua, que se denomina conexión en serie. Esquemas paralelos Debido a que es difícil lograr una respuesta rápida a la demanda de agua caliente, los dispositivos de calentamiento de gas dedicados generalmente funcionan en modo de almacenamiento de calor con una capacidad pequeña, y generalmente no requieren un rendimiento de regulación de carga. Desde el punto de vista de minimizar los requisitos de costos operativos de la fuente de calor auxiliar, la mayoría de las aplicaciones prácticas utilizan un esquema en serie, o un esquema combinado con dos modos de operación en serie y en paralelo.
Dado que el aumento de temperatura del dispositivo de calentamiento asistido por gas es aproximadamente la mitad que el del calentador de agua a gas convencional en condiciones normales, en el sistema que soporta el calentador de agua solar, generalmente se requiere que el dispositivo de calentamiento asistido por gas sea un calentador de agua a gas por separado equipado en el mismo lugar de aplicación. La mitad de la capacidad.
Dado que la capacidad del dispositivo de calentamiento asistido por gas generalmente debe considerarse para poder satisfacer de manera independiente la demanda básica de agua caliente en el caso en que el colector solar no pueda proporcionar calor, la fuente de calor auxiliar funciona bajo carga parcial en condiciones de funcionamiento parcial , y se opera la carga parcial. La eficiencia térmica en el estado es la clave para determinar la economía de su funcionamiento. Dichos productos desarrollados por una empresa deben garantizar que la eficiencia térmica alcance el 88% o más en condiciones de carga del 50%.
Sin embargo, el diseño del calentador de agua a gas como dispositivo auxiliar de fuente de calor requiere que el caudal de agua sea aproximadamente el doble que el del calentador de agua a gas convencional con la misma potencia máxima de calentamiento.
Aunque es una práctica común instalar un dispositivo de mezcla de agua en la salida de agua caliente o en el punto de agua del calentador de agua solar para evitar el sobrecalentamiento, el calentador de agua rápido de gas no requiere un dispositivo de mezcla de agua, sino ayuda de gas. El papel del dispositivo de mezcla de agua en el sistema de calentamiento solar de agua del dispositivo de calentamiento es particularmente importante. Al mezclar agua fría con agua caliente a temperatura excesiva, la temperatura del agua caliente que ingresa a la entrada de agua o al extremo de agua del calentador de gas se reduce significativamente, por un lado, se mejora la capacidad de regulación de temperatura en el extremo del agua, y, por otro lado, las características operativas del sistema están optimizadas.
Por lo tanto, es necesario tener en cuenta que si el modo de aplicación del calentador de agua incluye la salida de agua caliente y se envía directamente al punto de agua sin pasar por el dispositivo de almacenamiento de agua, el calentador de agua debe estar equipado con un dispositivo de mezcla de agua para evitar la temperatura del agua de entrada es mayor que la temperatura del agua de salida establecida. A menos que haya otras funciones disponibles, se puede evitar que la temperatura de salida real supere la fluctuación de temperatura de agua permitida porque la temperatura del agua de entrada es más alta que la temperatura de salida establecida. Por ejemplo, el calentador de agua a gas ha sido equipado con una unidad de mezcla de agua.
El diseño convencional de los calentadores de gas tiene una temperatura máxima de entrada de 30 ° C o menos, por lo que el aumento mínimo de temperatura entre la entrada y la salida es de 10 ° C o más. Cuando se combina con el calentador de agua solar y el calentador de agua con bomba de calor, el calentador de agua a gas debe encenderse cuando la temperatura de salida del tanque de agua caliente sea de 40 ° C. En este momento, la temperatura del agua no puede ser inferior a 50 ° C, que no solo va más allá de la comodidad. Alcance, pero también puede causar que el usuario se queme.
Por lo tanto, el uso de la tecnología de control electrónico para establecer el estado de la válvula de mezcla de acuerdo con las diferentes condiciones antes y después del encendido del calentador de agua a gas, respectivamente, estableciendo las diferentes temperaturas del agua caliente después de la mezcla, se ha convertido en una de las soluciones efectivas. Como otra solución, es desarrollar una unidad especial de calefacción asistida por gas para calentadores de agua a gas con un rendimiento térmico diferente al de los diseños convencionales. Una de las características de este último es el menor aumento de temperatura mínima. Un dispositivo de calentamiento asistido por gas desarrollado por una empresa con función automática de temperatura constante puede cumplir los siguientes requisitos:
1. Para calentadores de agua con un caudal nominal de 6 L / min, la temperatura del agua de salida debe ajustarse a ± 2 ° C en condiciones de funcionamiento con un caudal de 6 L / min; para calentadores de agua con flujo nominal <6 L / min, en condiciones de flujo nominal La temperatura del agua de salida debe ajustarse a ± 2 ° C.
2. Cuando el flujo cambia y se inicia el calentador de agua, el cambio real de la temperatura del agua dentro de los 30 segundos excede el rango de fluctuación de temperatura del agua especificado y no se considera un fenómeno anormal.
3. Cuando se apaga el quemador, la fluctuación de la temperatura del agua de salida debe mantenerse dentro del rango permitido, a menos que el calentador de agua deje de descargar agua en este momento. Debido a que el calentador de agua deja de descargar agua, generalmente hay dos situaciones, no es necesario usar agua caliente, o cuando la temperatura del agua de entrada es alta, el agua caliente no ingresa al calentador de agua y se envía al punto de agua por derivación. Requisitos de rendimiento adicionales para dispositivos de calefacción asistidos por gas, consulte la Tabla 2:
En el sistema de calefacción solar residencial que realmente se utiliza, la capacidad del dispositivo de recolección de calor solar suele ser inferior al 50% de la carga térmica residencial. Debido a que la demanda máxima de carga de calefacción en invierno es de noche, la carga de calefacción tiene una gran inercia térmica y la temperatura cambia lentamente. Por lo tanto, en el lado del sistema de calefacción, el problema con el dispositivo de calentamiento asistido por gas no es tanto como el problema del lado del agua caliente. Además, las medidas de regulación de carga en el lado de calentamiento del dispositivo de calentamiento de gas son inherentemente perfectas. Durante la temporada de calefacción, el sistema de calefacción solar realiza principalmente la carga parcial de la operación de preservación del calor y la operación de calefacción durante el día en que la casa está desocupada. Cuando se produce la demanda máxima de calefacción de la casa, el dispositivo de calefacción de gas básicamente necesita soportar la carga completa.
Sin embargo, debido a la alta potencia del dispositivo de calentamiento de gas, cuando el agua caliente sanitaria recibe asistencia en la temporada de no calefacción, el requisito de eficiencia térmica debe reducirse a aproximadamente 84% en el estado operativo del 50% de agua caliente sanitaria. velocidad de carga Al mismo tiempo, bajo la condición de operación sin calefacción, el agua caliente sanitaria se calienta y la temperatura del agua que ingresa al dispositivo de calentamiento de gas debe reducirse mediante el método de mezcla de agua fría para evitar que la temperatura de salida del agua exceda el rango permitido y afectando la comodidad.
En el campo de la utilización de energía solar térmica, la tasa de utilización de energía solar a menudo se mide por la tasa de garantía de energía solar. Sin embargo, en un edificio de alta densidad, incluso un edificio residencial de varios pisos de 12 pisos o menos, considerando las condiciones de instalación y las fases del colector solar. Las restricciones como las sombras del sol en los edificios vecinos, incluso en áreas con abundantes recursos de energía solar, los sistemas de calentamiento solar de agua que requieren que todos los usuarios estén equipados con una tasa de garantía de energía solar del 60% son prácticamente imposibles de implementar, por lo que deben enfrentar dos Opción: no instale un calentador solar de agua ni reduzca la tasa de garantía solar.
De hecho, una de las tendencias en el desarrollo de la tecnología de utilización de energía solar térmica en los últimos años es que el sistema de captación solar de menor capacidad en el sistema de calefacción se corresponde con la fuente de calor auxiliar de mayor capacidad, y su economía técnica es superior, aunque el invierno Costo de operación de la fuente de calor auxiliar Mayor, pero el exceso de capacidad del sistema de colector solar en verano se reduce considerablemente. El costo de los colectores solares es relativamente alto. Si se utiliza un colector con una pequeña área de recolección de calor, la parte del costo comprado puede reducirse por la parte del costo del dispositivo auxiliar de fuente de calor, reduciendo así el costo total del sistema. Para garantizar que el sistema de calentamiento solar de agua todavía tenga un buen rendimiento en las condiciones de operación más desfavorables, en general, la capacidad de la fuente de calor auxiliar no cambia debido a la configuración del colector solar. Por lo tanto, el sistema de agua caliente con energía solar garantizada con una tasa de garantía de energía solar del 30% se compara con el 60% de los sistemas similares, pero el área del colector solar se reduce y el costo total se reduce, incluso si el funcionamiento se incrementa el costo de la primera. Sin embargo, el costo total durante el ciclo de vida aún puede ser más bajo. Más importante aún, un área más pequeña de colectores solares alentará a más usuarios a adoptar colectores solares. Además, la capacidad del sistema de calentamiento solar de agua utilizado para la calefacción es superior al 30% de la tasa de garantía, el impacto del costo no se limita a esto, la carga de calor de la calefacción residencial es aproximadamente 10 veces la carga de agua caliente sanitaria y el El sistema de calefacción solar proporciona aislamiento residencial durante el día. El uso de calor es aproximadamente el 30% de la carga de calor de día completo. Por lo tanto, es básicamente innecesario tomar medidas de almacenamiento de calor para calentar el calor. De lo contrario, es necesario proporcionar más carga de calor para una tasa de garantía más alta que para salvar la vida. La diferencia en el costo del sistema, el sitio de instalación y el modo de operación es evidente en los dispositivos de almacenamiento de calor con capacidades de agua caliente mucho más grandes.
Se entiende que el rango de selección de capacidad de los colectores solares extranjeros es solo del 10%, y menos del 50% es más común. Tales sistemas con una tasa de garantía de energía solar más baja se mejoran significativamente debido al dispositivo auxiliar de fuente de calor de alto rendimiento. El uso del rendimiento es, por lo tanto, más popular en el mercado. Se puede ver que la reducción adecuada de la tasa de garantía de energía solar es más propicia para la promoción y aplicación del sistema de calentamiento solar de agua, que es propicio para el desarrollo de la industria de la utilización de energía solar térmica. Desde un punto de vista macroscópico, es propicio para reducir el consumo de energía convencional.
Cuando se usa un dispositivo de calentamiento de gas como fuente de calor auxiliar, primero es necesario considerar contramedidas para fugas de gas. Como dispositivo de calentamiento de gas, dado que su diseño debe cumplir con los estándares y especificaciones de diseño correspondientes del aparato de gas, su estructura y las medidas de seguridad correspondientes pueden reducir efectivamente el grado de daño en caso de fuga de gas. Sin embargo, los calentadores de agua solares diseñados convencionalmente no cubren las medidas de seguridad en condiciones donde la concentración de gas alcanza un alto nivel en los estándares y especificaciones de diseño, lo que puede conducir a accidentes de seguridad.
Obviamente, cuando se considera el uso de un dispositivo de calentamiento de gas como fuente de calor auxiliar, es necesario tener las medidas correspondientes para el diseño estructural y el control de la operación, y el peligro de que el gas se escape una vez que se escape. Por lo tanto, debe estipularse que si el calentador de agua está instalado dentro del electrodoméstico, la estructura del electrodoméstico debe poder evitar que el gas se filtre al resto del electrodoméstico cuando se produce la fuga de gas, a menos que el rendimiento de seguridad de estas piezas cumpla con los requisitos de la norma de aparatos de gas correspondiente.
El uso de dispositivos de calentamiento de gas como fuentes de calor con asistencia solar tiene un impacto significativo en la economía técnica de los calentadores de agua solares; sin embargo, cuando algunos dispositivos de fuente de calor diseñados para operación independiente se configuran y operan en combinación, los efectos de estos dispositivos pueden ser pobres. Para mejorar la economía técnica del sistema, para lograr un funcionamiento seguro y confiable del sistema, como reducir la tasa de garantía solar, el límite de temperatura, reducir la diferencia mínima de temperatura del dispositivo de calentamiento de gas y el diseño de seguridad para manejo de fugas de gas. Tales medidas deben considerarse adecuadamente durante el diseño e instalación del sistema. El principio de funcionamiento del sistema de calefacción complementario multienergía doméstico se muestra en la Figura 1:
CONTÁCTENOS:
Tel: 0086-519-85083393
Móvil: 13701509293
Correo electrónico de consulta:sunpower@sunpower-solar.com
La situación actual de la investigación de soldadura de tanques de calentadores de agua
Método de construcción del colector solar de tubo en U de techo
La diferencia entre calentador de agua solar a presión y sin presión
Solución de problemas y reparación de calentadores de agua solares sin presión
El rendimiento de las matrices de colectores solares de placa plana
Instalación de calefacción de agua de energía solar residencial
No permita que un presupuesto limitado le impida obtener el equipo de confort que necesita para su hogar o negocio. ¡Regístrese para recibir nuestra experiencia en energía solar por profesionales de la energía solar!
